Designing Scalable Multi-Signature Transaction Flows for Institutional Crypto Wallets
An exploratory case study that adapts a single initiation flow across Ethereum and Solana while addressing multi-sig wallet needs.
Project Context
This project explores the design of a transaction initiation flow for custodial multi-signature (multi-sig) wallets used by financial institutions. It focuses on Ethereum (ETH) and Solana (SOL) to demonstrate how a single UX pattern can scale across different blockchains while handling core transaction details and chain specific considerations.
Objectives
Financial institutions using multi-sig wallets need a clear, auditable, and predictable transaction initation experience. The goals of this exploratory study were to:
Chain-Agnostic Flow
Design a chain-agnostic flow that handles transaction details, signers, and network-specific considerations in a straightforward way.
UX Patterns for Complex Workflows
Explore UX patterns for complex financial workflows, including edge cases like streaming payments, fee selection, and validation errors.
Visual Design Execution
Demonstrate visual design execution, highlighting how the interface communicates critical information to users without overwhelming them.
Note: This study is exploratory and does not include formal user research. It is intended to showcase design thinking, problem-solving, and scalable UX patterns for complex financial workflows.
Assumptions
- Approval policies are preset per wallet/transaction type: Users cannot modify the M-of-N approval rules during transaction initiation.
- Signers are pre-selected by policy; initiators cannot change them.
- Sender already knows the recipient's address and copy/paste it.
- Signatures are collected off-chain to reduce network usage and cost efficiency.
- The interface will be used on desktop/laptop by financial institution staff, not for retail or mobile users.
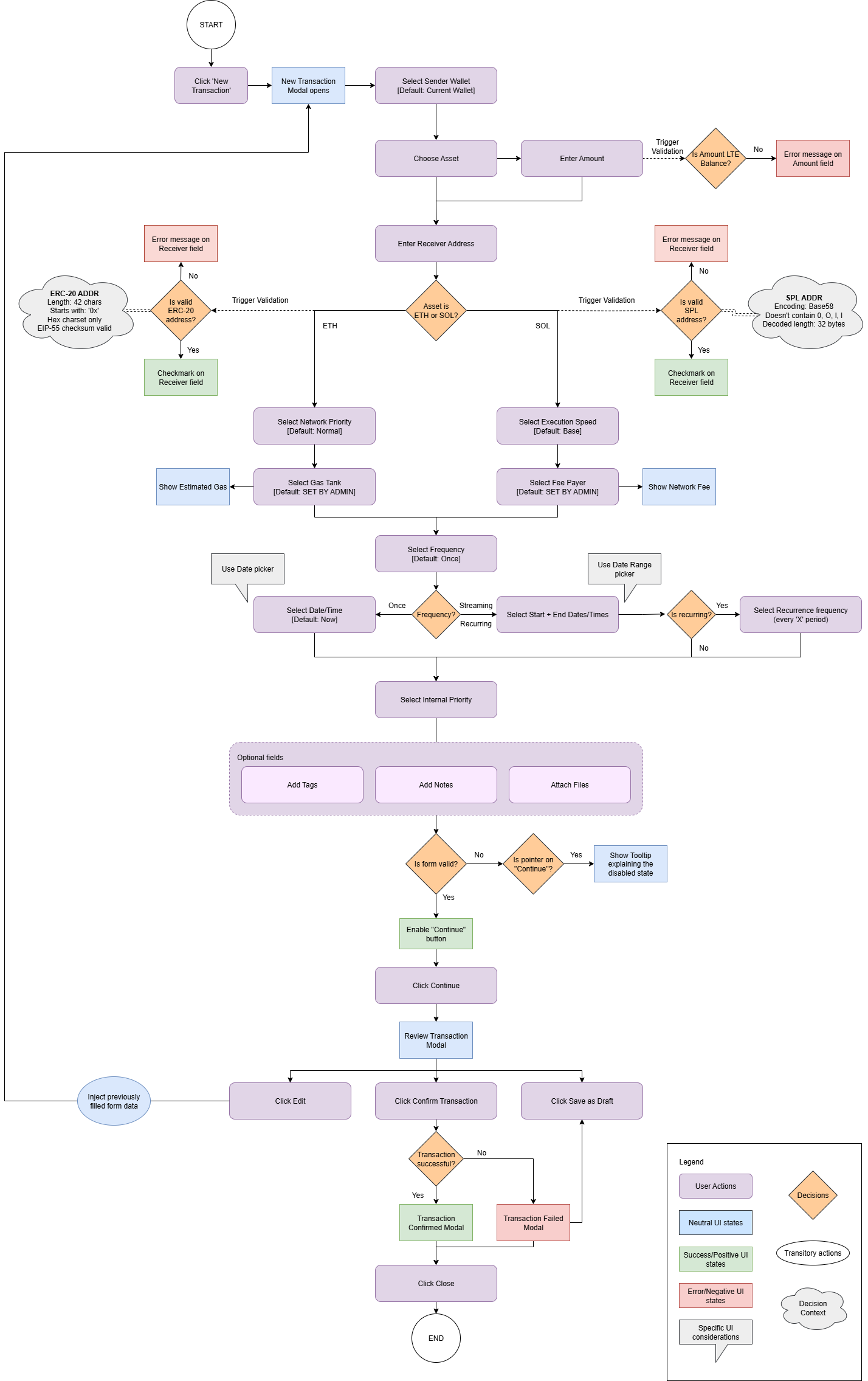
User Flow Diagram

Form Design Decisions
Modal Placement

Blank State

Form Validations

Chain-Specific Fields and Behaviors

Confirmation Actions

Confirmation

Failed State

Reflection
Outcome
- Comprehensive user flow
- Annotated, high-fidelity UIs
- Scalable, reusable patterns
Learnings
- ERC-20/SPL chain-specific nuances
- Handling complex flows
- Detailed UX annotations
Next Steps
- Scalability for other coins/chains
- Streaming and Scheduling UIs